本试剂能与剧毒的不饱和醛——丙烯醛进行特异性反应,并通过红色荧光使其可视化。它不和其他不饱和醛或脂质代谢物等进行反应,因此可以从活细胞中检测出内源性丙烯醛或由外部刺激而过量产生的丙烯醛,并且可进行相对定量。
※本产品基于理化学研究所开拓研究本部田中生体机能合成化学实验室的研究成果商品化而成。
丙烯醛(Acrolein;2-propenal)是具有最简单结构的α,β不饱和醛。因其化学活性高,近年来作为氧化应激标记备受瞩目。丙烯醛的产生源十分广泛,具体可分为环境因素和生理因素。已知的环境因素有:烹饪食品时可能产生丙烯醛(特别是油炸肉或鱼,烘烤或烧焦时等等),以及饮酒、香烟中的烟雾、排气导致丙烯醛的生成(燃烧有机物)等。另外,在生理因素方面,有报道称丙烯醛在生物体内经常作为代谢副产物被合成,如在脂质过氧化反应,苏氨酸和蛋氨酸的酶依赖性代谢反应,多胺氧化反应以及由于细胞暴露而产生的氧化应激反应。
由于丙烯醛的化学反应活性非常高,它能与生物体内各种亲核基团结合(蛋白质、核酸和脂质等),从而破坏其功能,因此它作为一种具有强毒性的氧化应激标记物开始为人们认知。近年研究表明,丙烯醛的毒性高于最有名的氧化应激标记物,活性氧(Reactive Oxidative species;ROS)。它不仅在基础生物学,在制药、环境科学、食品产业、健康产业等广泛地生命科学领域中也备受瞩目。然而,由于丙烯醛结构简单且反应活性高,导致其检测困难且难以对它进行详细分析。
■ 传统的丙烯醛检测方式
在传统法中,想要检测丙烯醛十分困难,通常会利用丙烯醛的α,β-不饱和醛结构的化学反应进行检测。以下列举两种具有代表性的方法。

1)检测FDP
丙烯醛能与生物体内蛋白的胺缓慢反应,生成3-甲酰基-3,4-脱氢哌啶(FDP)。通过使用能识别FDP的抗体,间接检测并定量丙烯醛的方法得到广泛应用。然而,有研究人员提出了该方法的缺点:①毕竟FDP只是众多丙烯醛反应物中的一种,凭借抗FDP抗体对丙烯醛的评价并不充分;②由于 FDP的生成十分缓慢,无法在高灵敏度下观察丙烯醛的生成。另外,由于使用抗体,因此不适用于活细胞实验(见上图方法一)。
通过使用3-氨基丙醇与丙烯醛发生选择性的荧光反应,然后使用HPLC荧光分析对具有荧光性的生成物7-羟基喹啉进行定量。但是由于丙烯醛的高活性和挥发性,无法轻易将其分离,生成物的荧光灵敏度低、通量低,且无法避免细胞破裂,无法检测活细胞的丙烯醛含量(见上图方法二)。
AcroleinRED是利用了理化学研究所田中克典主任研究员等人所发现的苯基叠氮化合物与丙烯醛发生特异性环化反应时所用到的试剂。
苯基叠氮化合物与丙烯醛特异性地且迅速地发生反应,生成环状产物4-甲酰基1,2,3-三唑啉。4-甲酰基1,2,3-三唑啉能与附近的生物分子非特异性结合并形成共价键。
利用AcroleinRED检测丙烯醛的原理可以分为细胞内外两条途径。

①检测细胞内丙烯醛
AcroleinRED拥有膜通透性,能够穿透细胞膜,在细胞内与丙烯醛反应并形成4-甲酰基1,2,3-三唑啉。
细胞膜脂质过氧化反应所产生的丙烯醛被释放到细胞外。丙烯醛与细胞外的AcroleinRED迅速反应,反应生成物4-甲酰基1,2,3-三唑啉通过胞吞进入到细胞中。
无论是①,②哪条途径的反应生成物4-甲酰基1,2,3-三唑啉,都会随机地与生物分子(蛋白等)反应,最后在细胞内将细胞染色。
※ 请注意,本试剂不能用于局部观察。由于丙烯醛与试剂的反应生成物以及附加在生物分子的状态都会通过荧光信号被检测出,因此并不能使丙烯醛局部可视化。
● AcroleinRED是利用了苯基叠氮化合物与丙烯醛特异性且迅速发生反应这一原理的试剂。通过使用TAMRA染料
● 可使用罗丹明滤光片组件观察(激发/荧光波长:560 nm/585 nm)。
● 不与其他不饱和醛(巴豆醛,反式2-辛烯醛,异丁烯醛)、苯乙烯反应。
● 与现有丙烯醛定量法相比,灵敏度高。(丙烯醛浓度的检测上限:100 nM)
◆应用
● 对因外部刺激(药剂处理等)导致丙烯醛产生量变动进行相对定量
※ 不可用于丙烯醛的局部观察。详情请浏览本文“原理”部分。
1. 使用新鲜的培养基制备AcroleinRED溶液(终浓度10~30 μM)。
※ 终浓度可能会因为细胞种类不同而有所差别,建议根据实验进行优化。
※ 注意:荧光信号会随处理时间的增加而积累。请根据实验选择最优的处理时长。
在氧化应激模型中,将0~1,000 μM的各浓度的过氧化氢H2O2添加至HUVEC细胞中预孵育2小时后,添加AcroleinRED并在30分钟后进行非固定观察。在未添加H2O2时可观察到稳态下丙烯醛的产生量。另外,可以发现随着H2O2浓度的增加,丙烯醛的生成量也不断增加。
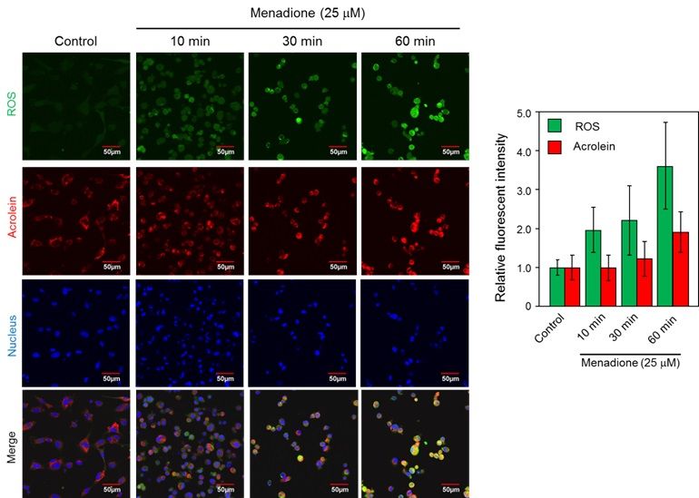
使用能促进细胞内活性氧(ROS)产生的物质甲萘醌对细胞处理0、10、30、60分钟后,分别使用ROS检测试剂以及AcroleinRED进行共染色。可观察到经甲萘醌处理后,细胞的ROS迅速增加,而丙烯醛则是缓慢增加。
使用AcroleinRED对3种正常细胞以及8种人癌细胞株进行丙烯醛产生量的相对比较。结果表明,与正常细胞相比,癌细胞中丙烯醛的产生量明显增加。并且发现每种癌细胞的丙烯醛的产生量之间也有差别。
将乳腺癌患者来源乳腺组织(IDC,浸润性导管癌, DCIS,原位导管癌)以及正常乳腺组织(NBG)提取后立刻以非固定状态浸于AcroleinRED(20 μM)/Hochest混合溶液中,静置5分钟后染色丙烯醛和细胞核,清洗组织后使用荧光显微镜观察。
结果表明,AcroleinRED处理过的乳腺癌组织(IDC,DCIS)中可以观察到红色荧光,但正常乳腺癌组织(NBG)却基本无法观察到经过AcroleinRED处理的染色。通过这种方法,可以对非固定状态下的提取组织进行染色。

※仅供实验使用,不可用于临床诊断。